(本网讯 管玚 杨志萍)近日,全国民政职业教育教学指导委员会智慧养老专业委员会公布了2023年度民政职业教育课题结项名单。其中《智慧康养专业中国特色学徒制课程标准开发研究》课题中,我校护理学院教师积极参与课题研究并取得丰硕成果,这标志着我校智慧康养职业教育向标准化、体系化方向发展迈出了坚实的步伐,智慧康养人才培养创新能力得到进一步提升。
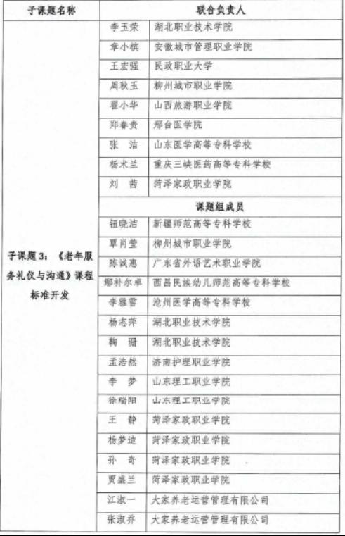
项目中,李玉荣、周琴、田樱、卢珊、杨志萍等教师分别作为联合负责人或课题组成员,深度参与了基础课程、专业核心课程等多个课程标准的开发工作,涵盖了《老年服务礼仪与沟通》《老年人心理护理实务》《老年人能力评估实务》《老年健康照护》等关键课程。项目按照中职、高职专科、职业本科一体化设计原则,打破学段壁垒,实现人才培养梯度衔接,构建起涵盖32门课程的智慧康养专业课程标准体系。这一体系的构建,不仅是课程开发的突破,更为教学实践与专业群建设开辟了新路径。此次课题的成功结项,标志着我校智慧康养专业课程标准化建设迈上新台阶,为智慧康养专业的教学实践提供了科学依据和规范指导,也为全国职业院校相关专业的协同发展提供了可借鉴的范例。
在课题研究过程中,学校教师与来自养老机构、科技企业等各方的专家深度研讨,通过引入丰富的行业资源,成功构建产学研用一体化的人才培养模式,有效拓宽了学生实践机会和就业渠道,专业群社会影响力与企业认可度显著提升。护理学院将以此为起点,紧密对接国家应对人口老龄化战略需求,持续深化产教融合,进一步加强师资队伍建设,创新教学方法,打造特色专业品牌,深化智慧健康养老服务与管理专业群建设,为培养适应智慧康养产业升级的高素质人才持续发力,为我国养老服务体系现代化建设注入强劲动能。





(审核:杨桂荣)